1. 什么是浏览器兼容性问题 浏览器兼容性问题是指当网页在不同的浏览器中打开时,可能会出现界面错位、样式变形、功能无法运行等问题。由于不同的浏览器实现技术和标准不同,导致同一网页在不同浏览器下显示不同,这就需要我们针对不同浏览器进行兼容性调试。 2. 为什么需要解决浏览器兼容性问题 在互联网时代,人们越来越依赖浏览器...
正则表达式是处理字符串的强大工具,它提供了一种灵活匹配字符串模式的方法。在中使用正则表达式主要用于字符串搜索、替换、测试等操作。直接创建正则表达式对象、使用字符串的正则相关方法是进行操作的两大途径。 在中创建正则表达式对象通常有两种方式:字面量和构造函数。字面量方法使用//flags的格式,如var regex =...
微信8.0.37版本下载是腾讯公司推出的一款免费通讯应用软件。用户可以通过微信发送语音、文字、图片和视频等多种信息,同时也可以进行语音、视频通话,以及使用微信支付进行转账和消费。微信可以在多个平台上使用,包括iOS、、、macOS等操作系统,同时也提供网页版微信的使用方式。增加了语音助手的功能,可以通过语音指令完成各种...
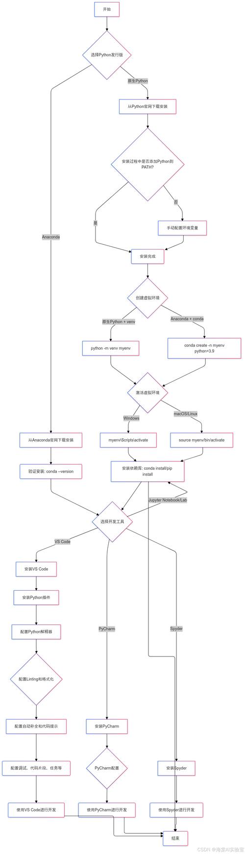
1. 环境搭建 安装 : 1. 访问官方网站( ),下载适合你系统的安装包(通常选择最新的稳定版本)。 2. 运行安装程序,在安装过程中勾选“Add to PATH”,这样可以在命令行中直接使用。 3. 点击“ Now”完成安装。 macOS: 1. 同样访问官方网站下载安装包。 2. 运行下载的 .pkg 文件,按...
性能提升与代码优雅 在我的编程生涯中,曾有一段时间,我自认为已经足够优秀了。我能写出整洁的代码,熟悉各种语法,甚至还成功完成了几个不错的项目。然而,我的脚本总感觉有些笨重,它们能运行,但也仅仅是勉强运行。 直到后来,我的观念发生了转变。我开始不仅关注我写了什么,更关注我是如何写的。正是在那个时候,我开始使用一些意想不...
相信各位7080后的小伙伴们还记得伴随我们度过快乐时光的魂斗罗,超级玛丽,坦克大战等游戏,虽然我们已经长大,各种游戏平台新游戏层出不穷,画面日益精致,但红白机上的经典游戏依然有着很强的可玩性。如果你想回到过去,重温小时候的美好时刻,或在工作闲暇放松一下,那么试试这款街机游戏模拟器 MAME吧。 MAME是一个多用途仿真...
极点五笔输入法供小伙伴们免费下载,你能同时使用五笔和拼音输入法,软件提供多种打字音效,多款皮肤任你挑选,因为采用了优化算法,应用运行时占用资源更少,检索速度更快。 软件特色 1、极点五笔输入法第一个自带字典功能的输入法 2、第一个插件化的输入法 3、漂亮、实用的状态栏 4、命令直通车扩展了如下功能: ①$F输出本地文本...
增长见识,留下美好。 亲爱的您, 这里是学苑! 今天小编为大家带来“正则表达式:高效的文本处理工具” 欢迎您的访问! Share the fun, the joy, Gain and leave a good . Dear You, This is ! Today, the you " : Text To...
在数据库管理中,内存的使用是影响数据库性能的关键因素之一。了解MySQL如何使用内存,并能够监控和优化其内存使用情况,对于确保数据库的高效运行至关重要。本文将详细介绍如何查看MySQL使用的内存,包括内存配置、监控方法、常见工具以及优化策略。通过多个代码示例,帮助读者深入理解和掌握相关技术。 MySQL内存使用简介 M...
Shell 是在 Linux 系统中进行操作和管理的重要工具,掌握一系列常用的 Shell 命令能提高我们在系统中工作的效率。下面我将为大家介绍几类常见且实用的 Linux Shell 命令。 文件操作命令 在 Linux 中,文件操作是基础操作。ls 命令用于列出目录内容linux学习视频,它可以结合不同参数使用,比...
U盘是大家并不那么重视的存储工具,却是很多人习惯使用的。好多用户对于U盘的印象就是买小容量的,价格便宜坏了就换,并不是很费事。其实并不是这样的。只要是用于存储数据的工具,我们都应该重视起来,因为重要数据丢失之后很难找回来。所以,今天我们就要一起来说说那些在U盘选择使用中那些必须注意的事情,有效保证U盘安全长久地存储数据...
我们的小程序中有一个功能,会根据用户信息生成图片,并可以保存到相册。第一次是使用前端发起请求,后端生成图片上传到阿里云后给前端返回图片地址,但是上线后发现图片出来的很慢,平均要6~7秒。第二次是使用小程序的 api 在前端绘制图片,可达到平局在3秒左右,但这个过程也遇到了一些问题,描述如下。 多屏幕适配问题 设计稿是...
如何使用EasyX? EasyX使用方法也相当简单方便,以一个画圆的程序为例: int main() { initgraph(640, 480); // 这里和 TC 略有区别 circle(100, 100, 60); // 画圆,圆心(100, 100),半径 60 getch(); // 按任意键...
提取照片信息的方法包括:使用PIL库、库、库等。使用PIL库可以轻松读取照片的基本信息,库则专注于提取照片的EXIF元数据,而库在处理图像方面提供了更强大的功能。以下将详细介绍使用PIL库的方法。 PIL( )是中用于图像处理的强大工具。通过PIL,我们可以轻松地打开、操作和保存图像文件。要提取照片信息,首先需要安...
3.公会什么的弱爆了。好友可共同建立村庄,一砖一瓦自由建造属于小伙伴们的家园! 游戏特色 1、与好友一同组队,探索未知的世界,解开未解之谜。 2、挑战神秘文明的勇士,战胜所有勇者成就最强冒险家。 3、无边无际的地图,在绚烂多彩的多维平行空间中自由翱翔。 游戏特点 自由建造:天上、地上、地下,整个游戏世界可被你任意改变...
金融体系创新助力浙江:科技与绿色贷款大增
Linux shell截取字符变量前8位及按指定字符串截取的方法
浙江财经大学是几本?一本院校,分数线参考2023年数据
手机涨价买不起?教你几招辨别新手机是否原封未拆
手机root权限关闭方法,轻松解决卡顿
Shell字符串长度怎么查?用-n和-z运算符
3月31日港股CXO赛道逆势突围,泰格医药等概念股跟涨
烧煤取暖怕中毒?免费上门安装报警器,手把手教使用
电脑进安全模式后怎么操作?6个修复技巧
Shell字符串异同点有哪些?这里有简单好用的操作方法
shell字符串长度怎么获取?截取方法详解
泰格医药等CXO业绩分化,临床研究端在企稳
杭州文海实验多名学生流鼻血,官方连夜成立联合工作组彻查工厂排放
杨少华遗体告别仪式:亲友送别,赵本山送花圈,杨威杨议忙后事
万茜颜值进阶史:从青涩到“清冷系天花板”的蜕变之路
长江商学院自创办第一天起 始终以为中国和世界培养一批具有全球视野
深圳南山区“美澳口腔”诊所“跑路”风波:数百患者维权,交款种牙却陷入困境
“超级工程”渐行渐近,重庆破局,宜昌“躺赢”?
电脑恢复出厂设置步骤详解:备份数据及各操作要点
十三岁的星辰:云南女孩侯静怡短暂而明亮的一生
首份2025年中报周二亮相,12家公司净利润预增超10倍,华银电力暂居榜首
国务院总理李强在天津出席2025年夏季达沃斯论坛工商界代表座谈会
巨子生物“变卦”背后:胶原蛋白检测风波与医美巨头商战
广州英华思力足球俱乐部翻译徐进遭日籍教练霸凌猝死,家属讨公道