毕节两名校互指数据造假,官方介入后同日删声明

新闻资讯 厦门萤点网络科技 2025-07-20 17:29 85 0
近日,贵州省毕节市两所民办学校相继公开发表声明,指责对方学校中考和高考数据造假,并进行虚假宣传,7月20日,极目新闻记者获悉,此事已引起当地教育主管部门的关注。7月14日,毕节梁才学校在其社交平台官方账号发布声明,七星关东辰实验学校管理干部...

近日,贵州省毕节市两所民办学校相继公开发表声明,指责对方学校中考和高考数据造假,并进行虚假宣传,7月20日,极目新闻记者获悉,此事已引起当地教育主管部门的关注。

1.webp

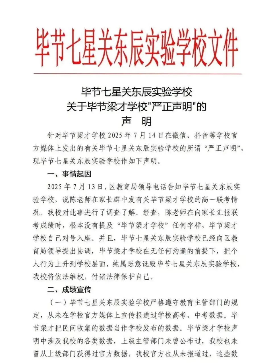
7月14日,毕节梁才学校在其社交平台官方账号发布声明,七星关东辰实验学校管理干部陈某某在公开的家长群内,使用极具侮辱性的“凉菜”“他们作不了弊了撒”等对毕节梁才学校进行诽谤。梁才学校称陈某某的言论严重侵害该校声誉权。

梁才学校还在声明中称,七星关东辰实验学校对高、中考成绩进行虚假宣传,如2025年中考成绩600分以上39人、2025年高考成绩600分以上230人,都是弄虚作假的宣传,相关部门有真实数据可以证明。

针对毕节梁才学校的声明,当天,毕节七星关东辰实验学校也在其官方账号发布声明,指毕节梁才学校是自己对号入座。

2.webp

2.webp

东辰实验学校的声明也称,毕节梁才学校涉嫌虚假宣传。如2024年高考成绩查分后,第一天宣传600分以上有378人,第二天宣传有398人,第三天宣传有418人;2025年中考600分以上的,一开始宣传有74人,后又宣传88人。声明中指控毕节梁才学校声明中涉及该校的各类数据是为了不当竞争,故意捏造。

极目新闻记者查到两份声明的原文,一则名为《毕节梁才学校严正声明》,一则名为《毕节七星关东辰实验学校关于毕节梁才学校“严正声明”的声明》,两则声明后面都盖有学校的公章。

7月20日,极目新闻记者登录两所学校的官方账号,发现各自已经将声明撤销。随后,记者向毕节梁才学校咨询为何要撤销声明,一工作人员表示,经当地教育主管部门介入协调,两校已握手言和。记者又联系东辰实验学校,但无人接电话。


3.webp


东辰实验学校


4.webp

毕节梁才学校

毕节梁才学校上述工作人员表示,学校发表上述声明,是因对方学校的老师在家长群发表作弊相关言论,“说我们学校的成绩是作弊得来的,只是没有指名道姓,这肯定是污蔑啊,我们学校每次考试都是很正规的。”记者又联系关东辰实验学校,但无人接电话。


据两校的官网介绍,两所学校均位于毕节市七星关区,集小学、初中、高中于一体。梁才学校是一所K12的民办学校,由四川两家公司共同出资建设,办校有十余年,在校学生9200余人。东辰实验学校于2015年开始招生,学校现有学生5000余人,由四川一教育管理集团投建。