大家好,欢迎来到黑马公社 “天下苦网盘限速久矣”。 这话要搁一个月以前,大家一定是感受颇深的。明明家里用的都是上百兆的宽带了,可是下载速度,还没有200k/s。 这合理吗?不合理! 于是,工信部直接约谈了百度网盘、腾讯微云等8家企业。这八家企业也承诺,将在2021年年底推出“满足用户基本上网需求”的“不限速网盘”。...
新京报贝壳财经讯(记者 黄鑫宇)7月22日晚间,深南金科股份有限公司(,简称深南股份)发布公告称,当日收到公司控股股东、实际控制人周世平家属的通知,周世平本人已被深圳市公安局福田分局采取刑事强制措施。对于具体情况,深南股份称“目前公司无法获悉具体的案件情况,案件正在调查过程中。” 另据深南股份介绍,周世平已在今年5月辞...
想把金融与资本的风声读成新闻?想把监管文件、公司财报、企业访谈写成有温度、有深度、有爆点的稿件?来吧,财经新闻的“观察员”与“讲述者”正在招募新伙伴! 我们是谁? 新华社主管主办的“央媒认证款”; 1981年创刊的“元老级财媒”; 邓小平同志题词并题写报名; 金融圈、资本圈都在看的“高价值情报站”。 你在团队中将做什么...
是一款革命性的终端浏览器,它将浏览器的功能与命令行界面相结合,为服务器管理员提供了一个全新的运维体验。通过,用户可以像在普通浏览器中一样访问和管理服务器,同时保留了命令行的强大功能。以下是关于的详细介绍,包括其特点、安装方法以及如何使用它来提高运维效率。 一、的特点图形化界面:提供了一个全功能的图形化浏览器界面,用户可...
一、会计人员职业道德存在的问题 当今,由于我国随着经济的快速发展,会计工作越来越在社会上显现出其重要性,尤其是会计信息越来越被广大决策者、投资者、债权人、企业管理者等会计信息使用者所重视,它成为了政府部门进行宏观决策的重要依据。但同时,我国乃至世界会计造假、会计信息失真的现象也越来越严重,成为一种较为普遍的现象。归纳起...
各省辖市、济源示范区党 (工)委组织部、宣传部,各省辖市人民政府、济源示范区管委会教育局、发展改革委、财政局、人力资源社会保障局、文化广电和旅游局,各高等学校,各省属中等职业学校,各厅直属学校: 为深入贯彻落实习近平总书记关于教育的重要论述和全国、全省教育大会精神,加强和改进新时代师德师风建设,倡导全社会尊师重教,根据...
在当今的游戏外设市场中,机械键盘凭借其独特的手感、耐用性以及强大的定制功能,受到了众多玩家和办公人群的青睐。在预算有限的情况下,如何选择一款既满足功能需求又具性价比的机械键盘,是很多消费者的关注焦点。本文将为您解读2024年值得购买的机械键盘,帮助您在游戏和日常使用中畅享独特体验。 首先,我们来回顾一下机械键盘的基本特...
本技术涉及悬挑安全网领域,特别是一种悬挑式安全网结构。 背景技术: 1、安全网作为一种用于建筑工地高空坠落防护的措施,在当前多高层建筑工程施工中应用十分广泛,是建筑工地上最重要的设施之一。在建筑主体施工过程中,高层建筑首层四周应搭设6m宽的双层安全网,每隔四层且不大于10m设置一道3m宽的安全网。 2、传统的安全网,通...
现在很多网盘都没有 数据自动同步的功能,无法自动备份相关数据。有些自动同步的网盘有很多不方便的地方,比如 空间小、流量限制、网络限制、企业版功能才支持等。 1、天翼云盘 缺点:空间30G有限,,有同步盘,目前没有出现同步错误;有备份,最多可备份五个文件夹;有速度限制、分享需要审核时间。 2、亿方云。 优点:空间20G比...
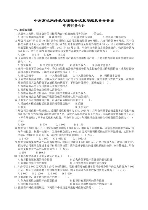
财经法规与会计职业道德试卷及答案 考试时间:分钟总分:分姓名: 一、单项选择题(本题型共20题,每题1分,共20分。每题只有一个正确答案,请从每题的备选答案中选出正确的答案,用鼠标点击相应的选项。) 1.根据《中华人民共和国会计法》的规定,下列各项中,不属于会计机构负责人(会计主管人员)职责的是()。 A.组织编制单位...
中国商报/中国商网(记者 祖爽)曾经的下载“神器”如今的日子却不好过。近日,迅雷在iOS及安卓系统同时上线云盘功能,由下载工具转型为网盘工具,正式入局网盘赛道。中国商报记者发现,在应用商店内软件名称也已变更为“迅雷-专享私密云盘”。 根据迅雷官方介绍,迅雷云盘支持高速通道,可将目标资源极速添加至云盘,成功后可立即观看。...
对于游戏爱好者来说,键盘不仅是输入指令的工具,更是他们在游戏世界的得力伙伴。不同的游戏类型、不同的玩法风格……都会影响玩家对游戏键盘的选择,本期小编针对三类游戏玩家的多样化需求,盘点了这些得力“搭子”,一起来看看吧! ①FPS玩家: 这类玩家常常有拉枪、反向急停等大幅度动作,那么一把TKL(87 键)或 65% 布局的...
鹿晗吴亦凡等隔空宣战? EXO昔日队友纷纷入综艺圈 新浪女性_综合2015.07.1607:41 导语:纵观一下近期开播或将播的综艺节目,有一个明显而有趣的现象,韩国组合EXO中的“中国四子”(已有三人离队)已成为综艺界新宠。张艺兴加盟了 东方卫视《极限挑战》,吴亦凡加盟了浙江卫视《挑战者联盟》,而鹿晗和黄子韬目前...
手机显示“正在充电”的图标,但电量百分比却纹丝不动,甚至在使用中逐渐下降,这是许多用户都曾遇到的棘手问题。这种情况通常意味着充电回路中存在阻碍,导致输入功率不足以抵消手机运行的功耗,或者电池管理系统出现了误判。 以下是针对这一问题的系统性排查步骤和解决措施,按操作难易程度从简到繁排列: 一、基础排查:配件与接触问题(...
互联网时代,我们都会产生大量的文件资料需要管理存储,传统存于本地硬盘的文件由于容量限制,寿命问题以及不能随时随地查看可能无法满足部分人的需求。面对这些问题,各大互联网公司都推出了云盘服务,用户可以将文件上传至云端,方便在电脑与移动设备之间随时随地查看分享。各家服务由于针对性不同,在功能以及费用上也各不相同,本次楼主就分...
金融体系创新助力浙江:科技与绿色贷款大增
Linux shell截取字符变量前8位及按指定字符串截取的方法
浙江财经大学是几本?一本院校,分数线参考2023年数据
手机涨价买不起?教你几招辨别新手机是否原封未拆
手机root权限关闭方法,轻松解决卡顿
Shell字符串长度怎么查?用-n和-z运算符
3月31日港股CXO赛道逆势突围,泰格医药等概念股跟涨
烧煤取暖怕中毒?免费上门安装报警器,手把手教使用
电脑进安全模式后怎么操作?6个修复技巧
Shell字符串异同点有哪些?这里有简单好用的操作方法
shell字符串长度怎么获取?截取方法详解
泰格医药等CXO业绩分化,临床研究端在企稳
杭州文海实验多名学生流鼻血,官方连夜成立联合工作组彻查工厂排放
杨少华遗体告别仪式:亲友送别,赵本山送花圈,杨威杨议忙后事
万茜颜值进阶史:从青涩到“清冷系天花板”的蜕变之路
长江商学院自创办第一天起 始终以为中国和世界培养一批具有全球视野
深圳南山区“美澳口腔”诊所“跑路”风波:数百患者维权,交款种牙却陷入困境
“超级工程”渐行渐近,重庆破局,宜昌“躺赢”?
电脑恢复出厂设置步骤详解:备份数据及各操作要点
十三岁的星辰:云南女孩侯静怡短暂而明亮的一生
首份2025年中报周二亮相,12家公司净利润预增超10倍,华银电力暂居榜首
国务院总理李强在天津出席2025年夏季达沃斯论坛工商界代表座谈会
巨子生物“变卦”背后:胶原蛋白检测风波与医美巨头商战
广州英华思力足球俱乐部翻译徐进遭日籍教练霸凌猝死,家属讨公道