大家好,我是冰河~~ 能够在线程本地存储对应的变量,从而有效的避免线程安全问题。但是使用时,稍微不注意就有可能造成内存泄露的问题。那么在哪些场景下会出现内存泄露?哪些场景下不会出现内存泄露?出现内存泄露的根本原因又是什么呢?如何真正避免内存泄露? 接下来,我们就用大量的图解来分析内存泄露的四个核心问题:哪些场景不会内存...
"互联网+猪肉养殖数字化解决方案提供商:智能技术如何重塑畜牧产业生态链" 一、互联网+时代猪肉养殖的变革机遇(约300字) 根据农业农村部《畜牧兽医行业发展规划》,我国生猪养殖规模化率已达67.5%,但传统养殖模式面临三大痛点:疫病防控成本占养殖总成本18%-25%、饲料浪费率超12%、环境排放超标率高达34%。在此背...
钢构宝官方版是由湖北中万科技集团有限公司打造,是一家正规公司,app是可信的;平台提供的信息都是真实的,海量的建筑项目信息,更为便捷和高效的信息发布和搜索功能,致力于为你提供专业的服务,走过路过的小伙伴们还在等什么?就快来下载使用吧! 钢构宝App平台优势 ・联营合资 加入平台联营合资,共创共享共赢。 ・快速成交 订单...
大家好,我是大明哥,一个专注「死磕 Java」系列创作的硬核程序员。 哪些地方可能存在内存泄露 的实现原理:每一个 维护一个 ,key 为使用弱引用的 实例,value 为线程变量的副本,这些对象之间的引用关系如下: 实心箭头表示强引用,虚心箭头表示弱引用 的内存泄露发生在 Entry 上,我们现在来详细分析...
下载和安装说明 安装 PHP 在 PHP 文档中进行了详细介绍。 二进制文件 提供了二进制文件。PHP 项目目前不发布针对其他平台(如 Linux 或 macOS)的二进制软件包,但它们由发行版和其他提供商打包。有关更多信息,请参阅 源代码当前稳定版 PHP 8.4.1 () 旧稳定版 PHP 8.3.14 ()...
当我们浏览网页时,是否曾遇到好看的图片或视频不能右键直接保存,好听的音乐也不知道叫什么呢?而有的文字并不支持直接复制,看到好看的字体也不知道字体名呢?今天介绍的五款 扩展帮你将这五大痛点一并解决了。 懒人目录 Batch Image:批量下载网页图片 网页上的图片分为两种,一种可以右键直接保存至本地,而另一种则被限...
在郑州市金水区一个小区内,一百多人聚集在这里,他们都是“石头理财”平台的受害者。 “自从跟网贷大佬们学会了分散投资,鸡蛋不要装在一个篮子里,聪明的我把资金分散放到了下列平台:投融家、钱妈妈、银票网、善林金融、唐小僧、联璧......结果现在所有维权群里都能看到我的身影。” 这是网传形容当下P2P爆雷潮的段子,却成为最心...
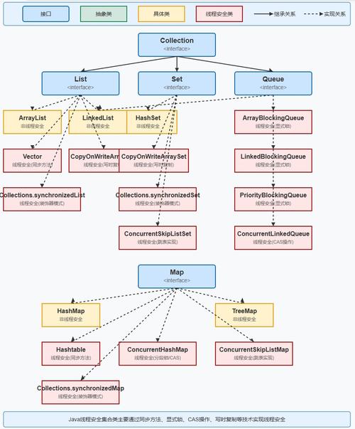
Java的Fork/Join框架是一种强大的并行计算工具,它通过将任务分解为更小的子任务并利用多核处理器并行执行这些子任务,从而显著提高应用程序的性能。以下是对该框架的详细解析: 一、Fork/Join框架概述 Fork/Join框架是Java 7引入的一个并行计算框架,它特别适合处理可以递归分解为更小子任务的问题。该...
近日,据投资者爆料,河南的石头理财出现逾期。其后,有投资者前往公司维权,才发现办公室人去楼空。据悉,石头理财已上线北京银行存管,自称是国资背景。 据报道,7月12日,石头理财发公告称,近期,行业动荡,出借人恐慌挤兑,借款方资金承压,导致7月11日、12日的部分借款项目发生逾期,目前平台正在跟借款方协商兑付方案,请大家稍...
Hook 概述: 关于Hook技术的讲解,我还没那能力讲的全面,但是大致了解的就是,它是一种监控的技术,通过挂载钩子,我们能够监控系统中的各种消息来往,以及拦截处理。甚至可以将应用程序注入进程。具体请百度,这里主要讲解如何用做全局键盘鼠标钩子。 Hook的大致过程 我看了微软和各位大佬博客关于的讲解,大致的过程就是,将...
新装的不能没有QQ,我们需要安装QQ来进行及时交流呀,那么该如何在下面安装QQ呢。 1、先升级一下系统中的安装源 指令:sudo apt-get ,以便于接下来的操作。 2、更新完成后,我们接着来安装wine 没错,TX不再研发linux内核下面的QQ了,so,只能用wine安装了。安装wine的指令是:sudo a...
近日项目,需要用到动态的GIF做背景。于是从继承了一个控件,希望以最少的代码解决动态背景的问题。 起先一切都顺利,用的Image属性很快就能够搞定一切,能够支持的图片格式也基本满足要求,遂以为一切大功告成。工作完成,我需要将背景图片等信息保存,然后在另外一个程序中打开、运行(一个设计时效果,一个运行时效果)。然而,再次...
作为流行的 Linux 发行版,提供了多种安装软件的方法。本文将详细介绍如何从网页上下载 .deb 软件包并在 系统中安装和卸载的步骤,以 Linux QQ为例,带您一探究竟。 步骤一:下载软件包 1、打开浏览器:首先,打开您的火狐浏览器或任何您喜欢的浏览器。 2、搜索软件:在搜索引擎中输入“Linux QQ”或“...
以安装QQ为例,首先你的系统需要连上网,连上网的网络状态如下图所示。 在系统的网页中搜索QQ,如下图所示。 进入QQ官网,点击Linux,如下图所示。 随后会让你选择什么架构的版本,如何查看自己的是什么版本, 可使用 uname -a 指令来查看,可参考块引用部分。 一、如何选择安装包? Linux版 目前支持...
### 如何在Linux系统中安装或下载腾讯QQ客户端#### 下载与安装方法腾讯官方已经推出了适用于Linux系统的QQ客户端,通常会提供 `.deb` 和 `.rpm` 两种格式的软件包供不同发行版用户使用。对于基于的系统(如、),可以选择 `.deb` 软件包;而对于基于Red Hat的系统(如、),则应选择 `...
金融体系创新助力浙江:科技与绿色贷款大增
Linux shell截取字符变量前8位及按指定字符串截取的方法
浙江财经大学是几本?一本院校,分数线参考2023年数据
手机涨价买不起?教你几招辨别新手机是否原封未拆
手机root权限关闭方法,轻松解决卡顿
Shell字符串长度怎么查?用-n和-z运算符
3月31日港股CXO赛道逆势突围,泰格医药等概念股跟涨
烧煤取暖怕中毒?免费上门安装报警器,手把手教使用
电脑进安全模式后怎么操作?6个修复技巧
Shell字符串异同点有哪些?这里有简单好用的操作方法
shell字符串长度怎么获取?截取方法详解
泰格医药等CXO业绩分化,临床研究端在企稳
杭州文海实验多名学生流鼻血,官方连夜成立联合工作组彻查工厂排放
杨少华遗体告别仪式:亲友送别,赵本山送花圈,杨威杨议忙后事
万茜颜值进阶史:从青涩到“清冷系天花板”的蜕变之路
长江商学院自创办第一天起 始终以为中国和世界培养一批具有全球视野
深圳南山区“美澳口腔”诊所“跑路”风波:数百患者维权,交款种牙却陷入困境
“超级工程”渐行渐近,重庆破局,宜昌“躺赢”?
电脑恢复出厂设置步骤详解:备份数据及各操作要点
十三岁的星辰:云南女孩侯静怡短暂而明亮的一生
首份2025年中报周二亮相,12家公司净利润预增超10倍,华银电力暂居榜首
国务院总理李强在天津出席2025年夏季达沃斯论坛工商界代表座谈会
巨子生物“变卦”背后:胶原蛋白检测风波与医美巨头商战
广州英华思力足球俱乐部翻译徐进遭日籍教练霸凌猝死,家属讨公道